Cell Research封面文章 | 邹卫国组合作鉴定骨折修复专职干细胞类群

银发网 2026-01-19

来源: 中国科学院分子细胞卓越中心

  

  研究人员发现骨头上藏着一支应急抢修的特种细胞队伍,它们平时休息,几乎不干活。但一旦发生骨折,它们会被损伤警报立刻叫醒,用高效的方式修复断骨。科学家找到了这支应急队的独特标记(Angptl7),为未来开发促进骨头再生的新疗法提供了关键目标。

  

  1月8日,国际学术期刊Cell Research在线发表了中国科学院分子细胞科学卓越创新中心(生物化学与细胞生物学研究所)核糖核酸功能与应用全国重点实验室邹卫国研究组与同济大学乐融融教授团队的合作研究成果:“Fibrous-layer resident Angptl7+ periosteal stem cells sense injury inflammation to orchestrate fracture repair”。该研究发现在骨外膜纤维层中驻留着一群特异性表达Angptl7的骨骼干细胞亚群。这群细胞在出生后的骨骼发育及稳态维持中几乎不发挥直接成骨作用,但在响应骨折损伤后迅速激活,通过软骨内成骨途径成为骨折修复的主力军。

    

1

  

  骨折是人体最常见的开放性损伤之一,临床上有相当比例的患者面临骨折愈合不良(骨不连)的风险,尤其常见于老年、糖尿病群体,容易导致严重并发症。骨骼系统的发育、稳态维持与损伤修复均依赖于骨骼干细胞的参与。然而近年来的研究表明骨骼干细胞并非是高度均一性的细胞群体,骨骼不同部位定植的骨骼干细胞展现出明确的功能分工,例如生长板静息区的骨骼干细胞通过软骨内成骨介导骨骼纵向生长,而骨外膜中的骨骼干细胞在稳态下主要通过膜内成骨参与皮质骨形成。值得注意的是,当骨折发生时,骨外膜来源的骨骼干细胞是修复主力军,但其却需要通过软骨内成骨途径驱动再生。这一成骨方式的转换引出了核心科学问题,即骨外膜骨骼干细胞是否具备适应不同生理需求的成骨可塑性?抑或骨外膜中本就存在功能特定的骨骼干细胞亚群?目前,对骨外膜骨骼干细胞异质性与命运可塑性的认知仍十分有限,这严重制约了对骨折修复机制的深入解析,也阻碍了相关再生治疗策略的开发。

  

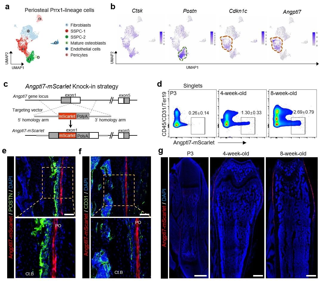
  针对这一科学问题,研究人员首先借助单细胞转录组测序技术揭示了骨外膜骨骼干/祖细胞的异质性,发现其存在着两个不同亚群。其中一群特异性高表达Angptl7和Cdkn1c,而另一群则高表达Postn。通过对这两群细胞的差异基因富集分析,发现Angptl7+细胞更高表达干细胞维持相关基因,而Postn+细胞更高表达成骨分化、骨形成相关基因。因此,研究人员推测Postn+细胞是负责稳态骨维持的细胞类群,而Angptl7+细胞的功能及命运则引起了他们极大的兴趣。为了检测Angptl7+细胞在骨骼上的分布,研究人员构建了Angptl7-mScarlet实时荧光报告小鼠,发现Angptl7+细胞特异性定位于骨外膜纤维层,并不存在于皮质骨、骨小梁、骨髓、生长板等其他骨骼部位。

    

2

Angptl7标记细胞特异性定位于骨外膜

  

  此外,研究人员进一步构建了Angptl7-CreER;Rosa26-Ai9诱导型谱系示踪小鼠模型。流式细胞术表明Angptl7谱系细胞表达骨骼干细胞相关细胞表面标志物。体外克隆形成实验、三系诱导分化实验及体内标签保留实验也证明Angptl7谱系细胞满足骨骼干细胞的基本特性。然而,对不同年龄的Angptl7-CreER;Rosa26-Ai9;Col1a1-GFP工具小鼠的在体谱系示踪实验表明Angptl7谱系细胞几乎不参与稳态下的骨形成,而是长期驻留在骨外膜。

  

3

Angptl7谱系细胞不直接参与稳态下骨形成

  

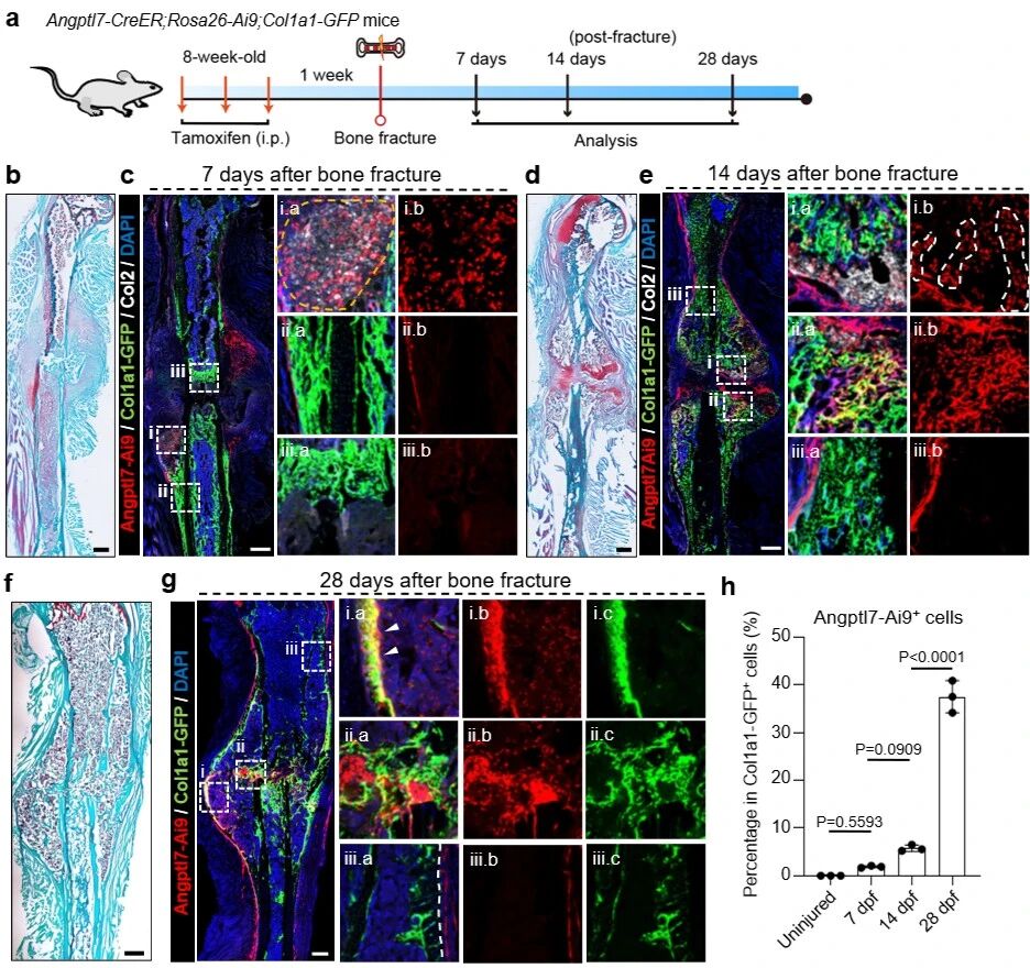
  研究人员接下来对骨折损伤修复过程中的Angptl7谱系细胞进行了体内示踪,发现Angptl7谱系细胞在损伤后会大量扩增,并通过软骨内成骨途径介导骨再生。通过长时程的谱系示踪分析,研究人员进一步发现Angptl7谱系细胞在骨折损伤后可以参与再生整个骨结构,包括骨外膜纤维层、骨外膜形成层、骨皮质、骨内膜以及骨髓间质细胞。此外,通过细胞清除小鼠模型及条件性基因敲除小鼠模型,发现Angptl7谱系细胞对骨折损伤修复至关重要。最后,结合转录组测序及移植实验,研究人员发现Angptl7谱系细胞在骨折后会首先进入一个炎性应答阶段,并通过上调NF-κB等信号通路来响应炎性信号(如TNF-α等),进而被激活。

   

4

Angptl7谱系细胞在骨折后大量激活,通过软骨内成骨介导损伤修复

  

  分子细胞卓越中心蒋博博士、海南医科大学邢文晖博士、同济大学徐小翠副教授、海南医科大学博士研究生陈姝琴为本文的共同第一作者。分子细胞卓越中心邹卫国研究员、同济大学乐融融教授为本文的共同通讯作者。该研究获得国家自然科学基金委、中国科学院、国家科技部等项目资助。该研究得到了分子细胞卓越中心周波研究员、曾艺研究员、周斌研究员、上海交通大学李保界教授、美国康奈尔大学Matthew B. Greenblatt教授,以及分子细胞卓越中心实验动物技术平台、细胞分析技术平台和分子生物学技术平台的大力支持。

  

5

  

  该论文被选为封面故事:故事背景为长城守卫军。长城(骨骼)是永续防御的舞台,灰色工匠(Postn谱系细胞)日复一日地维护更新着城墙。红色卫兵(Angptl7谱系细胞)作为常驻守卫,在城墙上巡逻。当灾难降临,饕餮(外伤等)带来破坏(骨折),烽火狼烟(损伤信号)冲天而起,卫兵们将被紧急动员,誓死修复城墙,击退强敌。

  

  邹卫国研究组长期致力于间充质干细胞/运动系统功能性前体细胞、骨发育与重建及相关疾病机制的研究,是国内最先开展骨骼干细胞研究的团队,以第一或通讯作者(含共同)身份在 Cell、Nature Cell Biology、Molecular Cell、Cell Research、Journal of Clinical Investigation、Journal of Experimental Medicine 等国际学术期刊发表了系列研究成果。