Science|杨卫兵研究团队破解植物干细胞命运的“细胞壁密码”

银发网 2025-12-08

来源: 中国科学院分子植物科学卓越创新中心 


Science


1 2


  北京时间2025年12月5日,中国科学院分子植物科学卓越创新中心、植物高效碳汇重点实验室(中国科学院)杨卫兵研究团队在植物干细胞调控领域取得重要进展。研究成果以“Cell wall patterning regulates plant stem cell dynamics”为题,在国际权威学术期刊《科学》Science)发表。该工作首次揭示了细胞壁超微结构对干细胞稳态的决定性作用,破译了植物细胞命运决定的“细胞壁密码”。

 

3


01/研究背景


  茎顶端分生组织(shoot apical meristem,SAM)是植物地上器官(如茎、叶、花和果实)的来源。干细胞稳态的维持不仅是植物生长发育的基础,也直接关系到作物的产量与品质。与动物细胞被细胞外基质(extracellular matrix,ECM)包裹类似,植物细胞由细胞壁环绕。长期以来,细胞壁被认为是提供机械支撑的静态结构;然而近年来的研究表明,细胞壁结构具有高度可塑性,是植物细胞感知发育和环境信号的枢纽。动物ECM的物理特性,如硬度,是调控干细胞分化潜能的重要因素。那么,植物细胞壁的结构与动态是否影响细胞命运决定?其内在机制如何?目前尚不清楚。


  杨卫兵团队围绕植物干细胞活性调控展开研究,系统解析了细胞分裂素促进干细胞增殖的分子机制(Science,2021),揭示了穗原基干细胞发育与免疫的平衡策略(Cell,2021),并发现水分感知(Dev Cell,2025)和细胞壁重塑(Nat Commun,2025;Science,2025)在干细胞稳态维持中的重要功能。


4

图1.细胞壁与植物干细胞命运决定。

  左图显示拟南芥花序和茎顶端分生组织。洋红色标记细胞壁,绿色指示正在分裂的干细胞。右图为植物初生细胞壁结构示意图。


02/研究内容


  在本研究中,团队聚焦于细胞壁最为复杂的多糖组分—果胶(pectin)。果胶的甲酯化修饰,是细胞壁力学特性的决定因子。通过免疫荧光标记结合高分辨率显微成像,研究团队绘制了茎顶端分生组织的果胶甲酯化图谱,发现高度甲酯化的果胶分布于成熟细胞壁,而去甲酯化的果胶则在新生细胞板(cell plate)富集。这种独特的“二元分布”模式,构成了干细胞区域的力学异质性:低甲酯化赋予了新生细胞板的可塑性,使其可以灵活调整分裂方向;而成熟细胞壁的高甲酯化状态,则维持了干细胞的活跃增殖能力。


5

图2.拟南芥分生组织干细胞的细胞壁“双元”修饰模式。

  (A)甲酯化果胶(LM20抗体识别)分布于成熟细胞壁。(B)去甲酯化果胶(LM19抗体识别)在新生细胞板富集。


  那么,细胞壁这种精确的构型是如何实现的?研究进一步发现,植物干细胞拥有一套精巧的“定时投放系统”。有丝分裂启动时,转录因子MYB3R4激活果胶甲酯酶PME5基因的转录。新生的PME5 mRNA并不立即进入细胞质,而是被RNA结合蛋白RZ-1B/1C滞留于核内,形成一个与细胞周期同步的mRNA细胞核储备库。在核膜解体(nuclear envelope breakdown,NEBD)的瞬间,大量的PME5 mRNA被释放到细胞质,快速翻译成蛋白,从而催化新生细胞板的去甲酯化。


6

图3.PME5 mRNA的细胞核定位。

  (A)在有丝分裂前期,PME5 mRNA滞留于细胞核内。胞质分裂期;细胞核膜解体,PME5 mRNA被释放至细胞质,启动翻译。(B)RNA核束缚抑制了蛋白表达,使果胶维持高度甲酯化状态(LM19信号缺失);当细胞板形成时,PME5蛋白介导果胶去甲酯化(LM19信号出现)。蓝色标记细胞核,指示细胞分裂不同时期。


  通过系列截短实验,该研究鉴定到PME5 mRNA的细胞核定位信号。缺失该序列的mRNA弥散于细胞质,而将该区段与报告基因融合仍不足以驱动细胞核定位,表明亚细胞定位也受到高级结构的影响。当干扰PME5 mRNA的细胞核定位使其蛋白提前表达时,成熟细胞壁发生过度去甲酯化,最终引起干细胞活性丧失、茎顶端分生组织提前终止等严重发育缺陷。

  

7

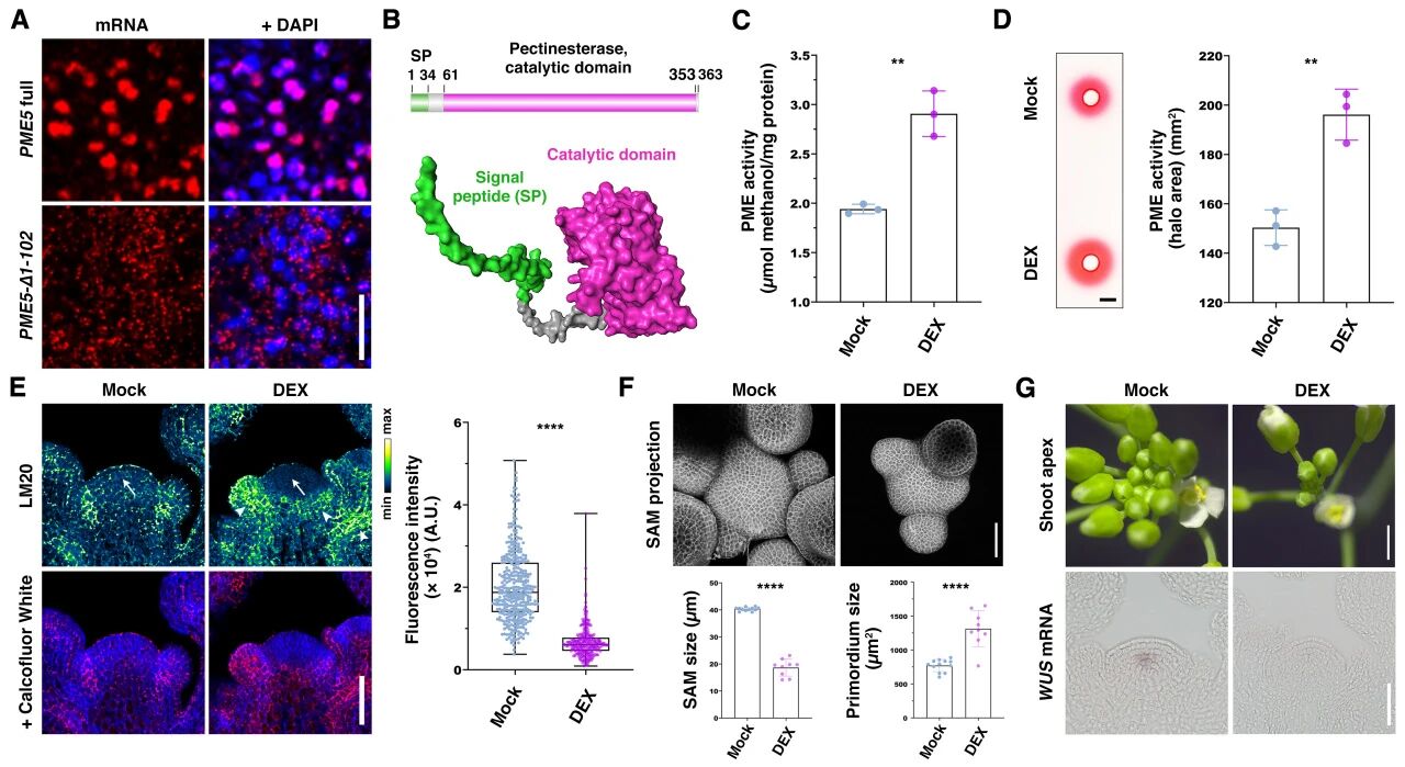
图4.细胞壁甲酯化修饰影响干细胞稳态维持。

  (A)全长及截短的PME5 mRNA亚细胞定位。缺失1-102 bp后,PME5 mRNA无法被束缚在细胞核。(B)PME5蛋白结构示意图。(C-D)果胶甲酯酶活性分析。(E)PME5 mRNA过早出核后,果胶甲酯化模式发生改变。(F-G)果胶去甲酯化导致分生组织发育缺陷、提早终止。


  本研究不仅解答了植物干细胞命运决定这一核心科学问题,也揭示了一种全新的基因表达调控模式—mRNA核滞留。PME5 mRNA在亚细胞层面的时空动态,巧妙地将干细胞增殖与细胞壁重塑过程相耦合,从而精确调节细胞的分裂与分化模式。值得注意的是,该机制在玉米、大豆、番茄等多种作物中高度保守。作物株高、分蘖数、穗型以及果实大小等农艺性状,均与干细胞活性密切相关。基于“细胞壁精准设计”策略,有望促进分生组织干细胞活性,为作物高产优质高效育种和“双碳”目标实现提供新的理论支撑与技术路径。


8

图5.细胞壁超微结构调控干细胞稳态模型。

  在茎顶端分生组织的干细胞区,成熟细胞壁以高度甲酯化果胶为主,新形成的细胞板则特异性富集去甲酯化果胶。PME5转录本通过与RNA结合蛋白RZ-1B/1C互作,被滞留于细胞核,从而确保了成熟细胞壁的果胶维持高度甲酯化。随着核膜破裂,PME5转录本进入细胞质并迅速翻译为蛋白质,促使果胶甲酯酶大量合成,导致新生细胞板果胶去甲酯化。


03/相关信息


  中国科学院分子植物科学卓越创新中心博士研究生朱先苗和陈兴为该论文的共同第一作者,杨卫兵研究员为通讯作者。南方科技大学吴柘教授为本研究提供了重要材料支持。该研究得到了中国科学院基础与交叉前沿科研先导B专项、中国科学院基础研究青年团队项目、科技部重点研发计划以及国家自然科学基金等项目资助。

 

9

杨卫兵研究员(中)与文章第一作者朱先苗(左)和陈兴(右)


专家点评


  01曹晓风院士 (中国科学院遗传与发育生物学研究所)

                

  植物茎顶端分生组织是地上器官的源头,其干细胞稳态维持与命运决定是植物形态建成的核心。尽管已知诸多遗传与激素网络参与干细胞调控,但植物细胞如何感知并整合细胞壁信号,从而精确协调分裂、分化与干细胞维持,其内在机理仍有待深入阐明。杨卫兵团队的最新研究,系统解析了果胶甲酯化在细胞壁超微结构中的空间分布模式,并揭示了其调控干细胞活性的机制。该工作发现,果胶甲酯酶PME5的mRNA被特异性滞留于细胞核内,形成与细胞周期同步的mRNA核内储备库。这一机制保障了PME5蛋白仅在细胞分裂关键时期大量合成,从而实现对新生细胞壁果胶修饰的精确时空调控。


  该研究为理解细胞壁在植物发育中的作用提供了崭新视角,同时也揭示了一种基于mRNA亚细胞区室化的基因表达调控模式,表明RNA分子的结构特征、亚细胞定位及其与蛋白的互作,是生物学过程精准调控的重要环节。这项工作将RNA时空动态与干细胞命运紧密连接,为未来从多维度、跨尺度解析植物发育调控网络提供了新思路。这项研究不仅深化了我们对植物干细胞微环境稳态机制的认识,更重要的是,它揭示了一种跨越转录与翻译层级的、高度整合的时空调控模式,为理解生命体如何通过精准的分子程序实现复杂的形态建成,提供了极具启发性的研究范例。


  02宪省教授 山东农业大学小麦育种全国重点实验室主任

               

  植物干细胞是植物形态建成与器官发生的基础,其功能活性直接影响作物的产量潜力与品质性状。茎顶端分生组织的干细胞稳态,不仅调控器官发生的时空秩序,也是植物适应环境、实现植株再生的核心。细胞壁作为植物细胞的外在支撑结构,是否以及如何参与干细胞命运的调控,是一个重要而尚未解决的关键科学问题。对这一问题的解析,将有助于从物理与生化相结合的视角,更深入地理解植物发育的机理。


  杨卫兵研究团队的这项研究工作,首次揭示细胞壁关键组分──果胶的甲酯化修饰呈现高度有序的时空“二元分布”。研究进一步阐明,这一分布模式是由PME5 mRNA独特的“核滞留”机制所介导,即转录本在细胞核内被RZ-1B/1C蛋白滞留,直至细胞分裂时随核膜解体而释放,从而实现对酶活性的精准调控。该工作突破了传统生化信号转导范式,将细胞壁动态、果胶化学修饰与mRNA区室化有机整合,系统阐释了细胞壁结构调控干细胞命运决定的新机制,为理解植物细胞全能性与命运可塑性提供了新的理论依据。


  鉴于该机制在玉米、大豆、番茄等多种作物中的高度保守,通过对“细胞壁密码”的解读与设计,未来有望定向调节干细胞和分生组织活性,从而优化作物株型、穗粒数等关键农艺性状,为作物精准设计育种开辟新路径。


  03赵忠讲席教授中国科学技术大学

               

  在进化中植物和动物采取了截然不同的发育模式:高等动物所有的器官均在胚胎发育中建成,而植物绝大部分的器官是在胚后由位于顶端分生组织中的干细胞发育分化而来。这种独特的胚后发育模式赋予了植物极强的发育可塑性来响应不断变化的环境。因此,干细胞属性的维持和持续的分裂分化是植物生长发育和可塑性发育的关键。近年来,干细胞活性调控及其对环境信号整合的研究多集中于植物激素信号途径,包括生长素、细胞分裂素等激素信号。


  细胞壁是植物细胞区别于动物细胞一种特有结构,主要是由纤维素、半纤维素和果胶组成,长期以来被认为是一种保护植物细胞的刚性结构。近年来的研究逐渐发现,细胞壁的成分,特别是果胶的修饰很可能参与了植物的发育调控。但是细胞壁组分如何参与调控细胞分裂、如何维持细胞命运的分子机制,仍然是未解之谜。


  中国科学院分子植物科学卓越创新中心杨卫兵团队的研究为此提供了崭新的视角、取得了突破性的进展。杨卫兵团队从细胞壁中果胶修饰的时空动态入手,首次在茎顶端干细胞区域揭示了果胶甲酯化分布的独特空间模式:成熟细胞壁维持高度甲酯化状态,新生细胞板则特异性富集去甲酯化果胶。进一步的分子机制研究发现:细胞周期关键因子MYB3R4激活果胶甲酯酶PME5的转录,新生成的PME5 mRNA被RNA结合蛋白RZ-1B/1C滞留于细胞核内,不进行蛋白质翻译;而当细胞分裂启动、核膜解体时,这些mRNA才被释放至细胞质进行翻译,进而在新生细胞板上实现精准、局域化的去甲酯化。当干扰PME5 mRNA的细胞核定位使其蛋白提前表达时,成熟细胞壁发生过度去甲酯化,最终引起干细胞活性丧失、茎顶端分生组织提前终止等严重发育缺陷。因此,这种PME5 mRNA的核滞留机制实现了细胞壁修饰的时空异质性,最终影响干细胞分裂模式和分生组织稳态。


  杨卫兵团队的发现表明,细胞壁不仅是提供支撑的静态结构,其超微构型的动态变化也直接参与干细胞分裂与命运决定的调控。这项工作从细胞壁物化属性与基因表达时空调控相结合的维度,深化了对植物发育机制的认识,为解析植物干细胞如何整合多层级信号以协调生长发育提供了新视角。